-
ENGEL集团携ENGEL与WINTEC亮相Chinapla
分秒必争,循环制胜 ENGEL集团携ENGEL与WINTEC亮相Chinaplas 2026,助力加工商提升效率、稳定性与成本控制 施韦特贝格/奥地利 2026年4月 注塑加工商正面临日益增长的压力:既要实现更快、更稳定、更具成本效益的生产...
滚动资讯/2026-04-23 -
“探新成都”春季消费图景
探新成都春季消费图景:当非遗、潮流与科技相遇,成都新消费场景太惊艳 春日的成都,消费场景持续焕新。大家消费打卡清单里,悄然多了许多跨界融合的新选择在古色古香的街区,品尝川味珍馐,沉浸式感受蜀锦非遗的雅...
滚动资讯/2026-04-23 -
2026年中国·廊坊国际经济贸易洽谈会6
2026年中国廊坊国际经济贸易洽谈会6月举行 全景展现中国现代商贸物流科技创新与产业前沿 中国廊坊国际经济贸易洽谈会(以下简称廊坊经洽会)将于6月16日至20日在河北省廊坊市举办。本届廊坊经洽会由河北省人民政府主...
滚动资讯/2026-04-23 -
西部能源全员开展厂房环境集中整治行动
为深入推进安全生产质量标准化建设,近日,西部能源以五不漏(不漏油、不漏水、不漏风、不漏煤、不漏电)专项治理为重要抓手,组织全员开展厂房环境集中整治行动,以干净整洁的作业环境、规范有序的生产秩序,筑牢安...
滚动资讯/2026-04-22 -
李力耘出任众擎机器人CTO,加速具身智
人工智能与智能驾驶领域领军人物李力耘博士正式加入众擎机器人,出任首席技术官(CTO)。这不仅是一项关键人事任命,更是众擎在通用本体的加持下,向通用人工智能跃迁的重要里程碑。作为国内自动驾驶领域向具身智能...
滚动资讯/2026-04-22 -
2026 年中国挠性联轴器市场现状及中长
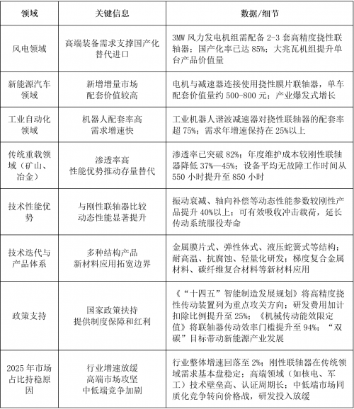
一、联轴器行业产品体系与市场结构总览 联轴器是工业传动系统中实现扭矩传递、轴系偏差补偿的核心基础部件,其产品性能直接决定了工业装备的运行稳定性、传动精度与服役寿命。按照传动特性与结构设计划分,行业产品核...
滚动资讯/2026-04-20 -
三创夏远兴:乔锋四款高精机床发布
三创夏远兴:乔锋四款高精机床发布,为液冷行业提供从加工到量产全支撑 2026年4月10日,以智铣新生赋能双赛道为主题的乔锋智能(股票代码:301603)新品发布暨圆桌技术交流会在东莞常平隆重举行。本次活动汇聚了AI液...
滚动资讯/2026-04-16 -
调整金融人才治理体系 中央金融人才工
为深化金融人才领域体制机制改革,理顺管理职能,提升工作效能,近日,国家金融人才国际发展领导小组委员会发布通知,决定撤销中央和国家机关金融人才发展工作委员会(中央金融人才工委)。 通知明确,自文件发布之日...
滚动资讯/2026-04-10
排行榜- 打破传送带“被动响应”检修模式,FLIR
- 倒计时!2023中国国际复材展进入开幕前
- 香港科技大学机器人队勇夺2018全港大专
- 杰瑞股份:压裂装备市占率第一!引领行
- 同比大幅提升:现代斗山工程机械公布第
- 凿岩机械与气动工具分会举办,博威合金
- Kanthal康泰尔推出创新产品,全面创新
- 超高性能的工业齿轮油是什么水准?长城
- 合作动态 | 德科摩新型RC480自动化橡胶
关注我们







编辑推荐