一、联轴器行业产品体系与市场结构总览
联轴器是工业传动系统中实现扭矩传递、轴系偏差补偿的核心基础部件,其产品性能直接决定了工业装备的运行稳定性、传动精度与服役寿命。按照传动特性与结构设计划分,行业产品核心分为刚性联轴器与挠性联轴器两大体系,二者在工况适配性、技术门槛、应用场景上形成显著分化,也构成了当前中国联轴器行业市场结构演变的核心主线。
其中,刚性联轴器以法兰式、套筒式为核心构型,凭借结构简单、制造成本低、传动扭矩大的特点,在对中精度高、无相对位移的通用机械、传统制造场景中形成了稳定的应用基本盘;挠性联轴器则通过金属膜片、弹性体、蛇簧等结构设计,具备轴向/角向位移补偿、振动衰减、过载保护等核心功能,可适配重载、高速、变工况等复杂应用场景,是高端装备制造领域不可或缺的核心传动部件。
近年来,随着中国装备制造业从“规模扩张”向“高端升级”转型,联轴器行业的市场结构发生了深刻变化,产品结构向高附加值、高适配性的挠性品类倾斜的特征愈发显著,挠性联轴器的市场占比变化,已成为观察行业转型升级进程的核心指标。
联轴器类型与特性对比表

二、2023—2025年挠性联轴器市场占比演变与规模测算
本报告基于中国通用机械工业协会全口径行业统计数据,结合产业链上下游供需调研、重点企业经营数据验证,明确2023—2025年挠性联轴器在国内联轴器市场的占比核心数据,并结合行业整体市场规模完成对应市场体量测算,具体如下:
2023年,国内制造业迎来疫后全面复苏,冶金、矿山等传统领域设备技改需求集中释放,风电、工业机器人等高端装备领域装机量持续回升,带动挠性联轴器市场需求快速增长。该年度国内挠性联轴器市场占比达到了53%,较五年前32%的市场占比实现了跨越式提升,正式确立了在行业中的主体地位。
2024年,国内制造业结构分化特征进一步凸显,传统通用机械领域需求增速放缓,但新能源装备、高端机床、智能制造等领域的需求持续放量,叠加挠性联轴器在矿山、冶金重载设备领域的渗透率持续突破,推动其市场份额进一步提升。该年度国内联轴器行业挠性联轴器市场占比提升至55%,同比增长8.97%,增速显著跑赢行业整体5%的增速,成为拉动行业规模增长的核心动力。同期,刚性联轴器市场占比从2023年的47%回落至45%,行业产品结构分化的趋势进一步固化。
2025年,国内联轴器行业进入年均2%的稳态中低速增长周期,结合下游需求结构变化、行业供给端产能布局及细分赛道增长节奏综合研判,2025年挠性联轴器市场占比将维持在55%的稳态水平,与行业整体增长节奏保持同步。
挠性联轴器市场数据(2023—2025年)

三、挠性联轴器市场占比持续提升的核心驱动逻辑
(一)高端装备场景扩容,形成需求端核心支撑
挠性联轴器的市场增长,核心受益于下游高端装备制造领域的持续扩容,其工况适配能力完美匹配了新兴产业的严苛传动要求。在风电领域,一台3MW风力发电机组需配备2-3套高精度挠性联轴器,大兆瓦机组的规模化应用,不仅带动了需求数量的增长,更推动了单台产品价值量的提升,目前国内风电齿轮箱用挠性联轴器的国产化率已达到85%,逐步实现对德国、日本进口品牌的替代;在新能源汽车领域,电机与减速器的连接需使用挠性膜片联轴器,单车配套价值量约500-800元,新能源汽车产业的爆发式增长,开辟了挠性联轴器全新的增量市场;在工业自动化领域,工业机器人谐波减速器对挠性联轴器的配套率超75%,随着国内工业机器人密度的持续提升,精密挠性联轴器的需求年增速保持在25%以上。
同时,在矿山、冶金等传统重载领域,挠性联轴器的渗透率已突破82%。相较于刚性联轴器,挠性产品可有效补偿设备运行过程中的轴系偏移,降低传动系统的振动烈度,减少设备故障停机时间,根据矿山设备运行数据统计,配套挠性联轴器的矿用设备,年度维护成本较刚性联轴器配套设备降低37%—45%,设备平均无故障工作时间从550小时提升至850小时,产品性能优势推动了在传统领域的存量替代。
(二)技术性能优势显著,形成替代刚性产品的核心竞争力
从产品性能来看,挠性联轴器相较于刚性产品形成了降维式的竞争优势。刚性联轴器采用刚性连接设计,缺乏动态补偿机制,无法有效抵消轴系运行过程中的径向偏移和角度偏差,长期运行易导致轴承、齿轮等核心部件的异常磨损,增加设备维护成本;而挠性联轴器通过弹性结构设计,其振动衰减、轴向补偿等动态性能参数较刚性产品提升40%以上,可有效吸收设备运行过程中的冲击载荷,延长传动系统整体服役寿命。
同时,挠性联轴器的技术迭代速度持续加快,产品体系不断完善。金属膜片式、弹性体式、液压蛇簧式等多种结构产品,可分别适配精密机床、工业机器人、矿山重载设备等不同场景的差异化需求;耐高温、抗腐蚀、轻量化的产品研发持续突破,梯度复合金属材料、碳纤维复合材料等新材料的应用,进一步拓宽了产品的应用边界,为市场份额的持续提升奠定了技术基础。
(三)产业政策持续扶持,形成行业发展的制度保障
国家层面多项产业政策为挠性联轴器的发展提供了明确的政策导向与扶持红利。《“十四五”智能制造发展规划》明确将高精度挠性传动装置列为高端装备关键基础件重点攻关方向,研发费用加计扣除比例提升至25%,对企业技术研发形成了显著的激励效应;新修订的《机械传动能效限定值》将联轴器传动效率门槛提升至94%,挠性联轴器凭借更高的传动效率,进一步挤压了低效率刚性产品的市场空间;“双碳”目标的持续推进,带动风电、光伏等新能源产业高速发展,从下游需求端为挠性联轴器的市场增长提供了长期政策红利。
四、2025年挠性联轴器市场占比持稳的底层逻辑
2025年挠性联轴器市场占比结束了此前连续两年的提升态势,维持55%的稳态水平,并非行业增长动力消失,而是行业供需结构、下游需求格局发生了阶段性变化,核心底层逻辑如下:
第一,行业整体进入稳态低速增长周期,刚性联轴器的需求基本盘形成支撑。2025年国内联轴器行业整体增速回落至2%,行业增长从爆发式复苏转向平稳运行。刚性联轴器虽在高端市场持续被替代,但在通用机械、轻工制造等传统领域仍具备稳定的需求基本盘,存量设备的同品类替换需求仍保持稳定,市场规模并未出现大幅下滑,与行业整体增速保持同步,因此并未给挠性联轴器的占比提升留出空间。
第二,挠性联轴器高端市场突破进入攻坚期,短期增长弹性有所回落。经过2023—2024年的快速增长,挠性联轴器在风电、矿山、冶金等主流领域的渗透率已处于较高水平,市场增长从“渗透率快速提升”转向“存量更新+高端突破”。而在核电、军工、超精密机床等核心高端领域,挠性联轴器的技术壁垒高、客户认证周期长,国产替代进程难以在短期内实现爆发式突破,无法带动挠性联轴器市场规模实现超行业增速的增长,因此市场占比进入稳态阶段。
第三,中低端挠性联轴器市场同质化竞争加剧,制约了份额的进一步提升。随着挠性联轴器市场的持续扩容,大量中小型企业进入中低端通用挠性联轴器市场,产品同质化严重,市场竞争逐步转向价格战,导致部分企业难以持续投入研发升级,产品无法适配高端场景的需求,行业整体供给端的升级节奏放缓,也使得挠性联轴器对刚性联轴器的替代速度有所回落。
挠性联轴器关键信息汇总表

五、行业竞争格局与未来发展趋势研判
(一)行业竞争格局现状
当前国内联轴器行业的竞争格局,呈现出“刚性市场内卷化、挠性市场分层化”的显著特征。
刚性联轴器市场中,国内企业主导了中低端市场,行业集中度极低,大量中小型企业依靠低价竞争获取市场份额,行业利润率被压缩至5%—8%,部分缺乏核心竞争力的企业已逐步退出市场;而高端精密刚性联轴器市场则被外资品牌占据,国内企业市场份额不足30%。
挠性联轴器市场则呈现出清晰的分层竞争格局。在高端精密挠性联轴器市场,德国、日本等国际龙头企业凭借专利技术、品牌优势与长期的客户积累,占据了工业机器人、航空航天等超精密领域的主导地位,其中德国企业在工业机器人用精密联轴器市场的全球占有率达到40%;在中端通用挠性联轴器与风电、矿山等重载领域,国内头部企业已实现核心技术突破,凭借全产业链整合优势、本土化服务能力与高性价比,占据了市场主导地位,部分头部企业产品毛利率较行业均值提升12个百分点,达到25%以上,逐步构建起自身的技术护城河;而在低端市场,大量中小型企业仍处于同质化价格竞争阶段,缺乏核心研发能力,抗风险能力较弱。
国内联轴器行业竞争格局分析表

(二)未来行业发展趋势
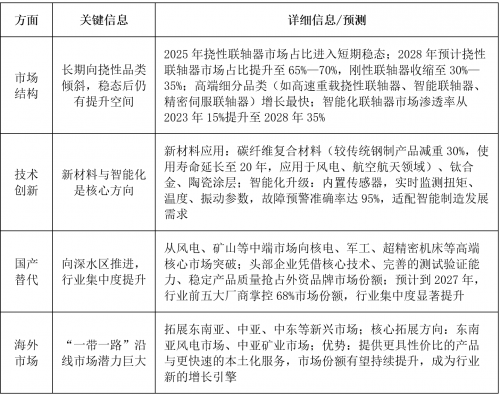
1.市场结构长期向挠性品类倾斜,稳态后仍有提升空间
2025年挠性联轴器市场占比进入短期稳态,但从长期来看,随着国内高端装备制造业的持续升级,挠性联轴器的市场份额仍有稳步提升的空间,预计到2028年,其市场占比将提升至65%—70%,刚性联轴器市场份额将收缩至30%—35%。其中,高速重载挠性联轴器、智能联轴器、精密伺服联轴器等高端细分品类,将成为增长最快的赛道,智能化联轴器的市场渗透率将从2023年的15%提升至2028年的35%。
2.技术创新成为核心竞争赛道,新材料与智能化是核心方向
未来挠性联轴器的技术升级将围绕两大核心方向展开:一是新材料的应用,碳纤维复合材料、钛合金、陶瓷涂层等新材料的产业化应用,将推动产品向轻量化、高载荷、长寿命方向发展,其中碳纤维复合材料联轴器可较传统钢制产品减重30%,使用寿命延长至20年,在风电、航空航天领域具备广阔应用前景;二是产品的智能化升级,内置传感器、可实时监测扭矩、温度、振动参数的智能联轴器,将逐步从试点应用走向规模化推广,可实现设备故障预警准确率达95%,完美适配智能制造的发展需求。
3.国产替代向深水区推进,行业集中度将持续提升
随着国内头部企业技术实力的持续提升,挠性联轴器的国产替代将从风电、矿山等中端市场,向核电、军工、超精密机床等高端核心市场突破,具备核心技术、完善的测试验证能力、稳定产品质量的头部企业,将逐步抢占外资品牌的市场份额。同时,行业马太效应将持续显现,缺乏研发能力的中小型企业将逐步被市场淘汰,预计到2027年,行业前五大厂商将掌控68%的市场份额,行业集中度将显著提升。
4.海外市场成为新的增长极,“一带一路”沿线市场潜力巨大
国内挠性联轴器企业在技术成熟、成本控制上的优势,为海外市场拓展奠定了基础。依托“一带一路”倡议,国内企业正逐步向东南亚、中亚、中东等新兴市场拓展,其中东南亚风电市场、中亚矿业市场已成为核心拓展方向。相较于欧美品牌,国内企业可提供更具性价比的产品与更快速的本土化服务,在海外市场的份额有望持续提升,成为行业新的增长引擎。
挠性联轴器市场分析表格

六、核心结论与企业发展建议
(一)核心结论
1.产品结构分化已成为中国联轴器行业发展的核心主线,挠性联轴器凭借技术性能与场景适配优势,市场占比从2023年的53%提升至2024年的55%,正式成为行业市场的主体品类,2025年受行业增长节奏、高端突破周期等因素影响,市场占比将维持在55%的稳态水平,对应市场规模约28.85亿元。
2.下游高端装备制造领域的需求扩容、产品自身的技术性能优势、产业政策的持续扶持,是挠性联轴器市场占比持续提升的核心驱动因素,其在风电、新能源汽车、矿山冶金、工业自动化等领域的渗透率已实现显著突破,成为拉动行业增长的核心动力。
3.2025年挠性联轴器市场占比进入稳态,并非增长动力消失,而是行业从渗透率快速提升阶段,转向高端突破与存量优化阶段的阶段性特征,长期来看,随着高端装备国产化进程的持续推进,挠性联轴器的市场份额仍有稳步提升的空间。
4.当前行业竞争格局呈现显著的分层特征,高端市场仍被外资品牌主导,国内头部企业已在中端市场实现突围,未来技术创新、国产替代、海外拓展将成为行业发展的核心关键词,行业集中度将持续提升。
(二)企业发展建议
1.针对刚性联轴器生产企业:避开中低端市场的同质化价格战,聚焦高精度机床、专用设备等细分垂直领域,走“专精特新”发展路线,通过定制化产品研发与全生命周期服务,提升产品溢价能力,打造细分领域的核心竞争力;同时可通过柔性化生产体系,实现小批量、多批次的快速交付,适配中小客户的差异化需求,在存量市场中构建稳定的客户群体。
2.针对挠性联轴器生产企业:持续加大研发投入,重点攻克耐高温、抗腐蚀、高精度的高端产品技术,突破材料、工艺等核心瓶颈,向核电、军工、超精密机床等高端市场突破,打破外资品牌的垄断格局;同步推进产品的智能化升级,加快智能联轴器的研发与产业化应用,适配智能制造的发展趋势;依托“一带一路”倡议,加快东南亚、中亚等海外市场布局,建立本土化的营销与服务体系,开辟新的增长空间;与上游材料供应商建立深度协作机制,通过联合研发、长期协议锁定等方式,对冲原材料价格波动风险,提升供应链稳定性。
3.针对行业全产业链:加快产学研深度融合,搭建行业共性技术研发平台,联合高校、科研院所攻克核心材料、精密加工等“卡脖子”技术,推动行业整体技术水平提升;同时积极参与行业标准制定,完善产品技术与质量标准体系,规范市场竞争秩序,加快淘汰落后产能,推动行业高质量发展。
联轴器生产企业及全产业链发展建议表

相关文章


精彩导读

热门资讯
关注我们